开源2.4g遥控小飞机控制板
原理图
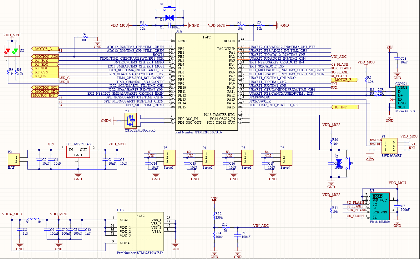
主控

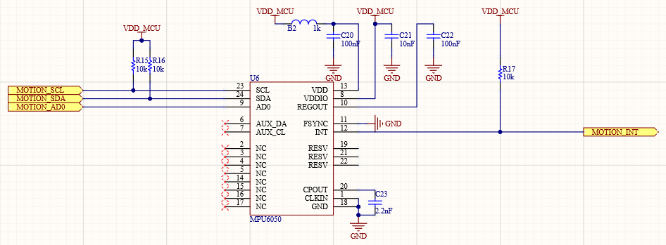
6轴IMU

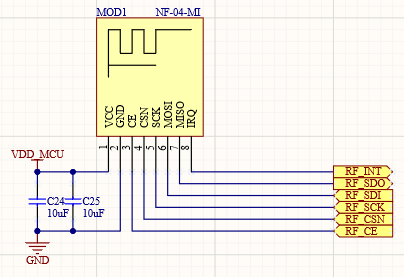
2.4G通信

电机驱动

特性
- 主控采用STM32F103CBT6,外设资源比较丰富,国产替代也很容易。
- 红绿双色LED,GPIO控制,可用来提示程序运行状态。
- 1个复位按键,1个用户按键可以用作输入。
- SWD&UART调试接口。
- MicroUSB,配合BOOT0可实现ISP。
- 单芯锂电池供电,单路LDO输出3.3V系统电源。
- 电池电压监测,低电量报警。
- 2路PWM控制空心杯电机,每路最大2.5A。
- 板载SPI Flash,记录飞行数据。
- 板载加速度计和陀螺仪,支持自控。
- 2.4G双向通信。
- 4路控制信号输出,可接舵机。
PCB

初学者练习画下这个PCB也是不错的。
附件
这个控制板依然是为小飞机设计的,就像下面这种:
需要一定的动手能力进行改装,在两翼加上空心杯电机和螺旋桨。
链接: https://pan.baidu.com/s/1TSHDsYoPyrCMECLxyFhI3Q?pwd=rt6p 提取码: rt6p 复制这段内容后打开百度网盘手机App,操作更方便哦

制作过程有问题可以进群交流:
