开源一个dap-link
1. 介绍
DAP-LINK协议是ARM推出的开源下载调试协议,基于这个协议设计的下载器可以下载调试ARM内核的MCU。
因此我设计了一个开源的DAP-LINK下载器,其原理和3d模型如下:
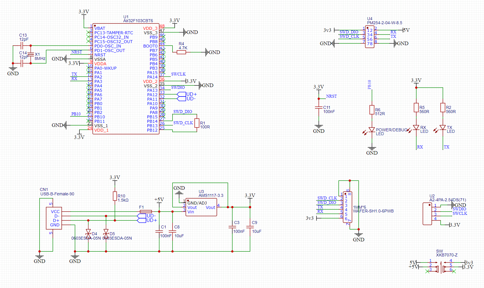
原理图:

pcb:

因为usb的数据线不是很长,而且数据速度对于usb2.0来讲也不是很快,因此我只做了等长,并没有进行差分布线。
3d效果图:

usb口采用TYPE-B接口,因为我认为这样的接口更加稳定,不易损坏。
焊接实物图:

该DAP-LINK下载器使用的mcu是AIR32F103,这款mcu性能强过STM32f103,它有更快的下载速度,使用AIR32F103设计DAP-link,合宙官方提供了最新的V2固件,这个固件下载程序非常快。我已经将这个pcb开源,开源地址在文章最后贴出。欢迎大家copy使用。
同时我也小批量做了些板子,对于需要到手用的小伙伴可以购买发货(东西不贵,但是邮费很贵)。
2. 说明
- 因为有些时候我们调试需要复位或者重启mcu,因此我在link上面直接设计了一个开关,通过开关可以控制5v和3.3v的输出。
- 为了增加驱动能力,我的LDO选择了1117,他最高可以输出1A的电流,尽可能能
3. 开源地址
立创开源地址:https://oshwhub.com/zhang0819/ji-yu-air103-di-dap-link
合宙AIR32f103官方教程链接:https://wiki.luatos.com/chips/air32f103/mcu.html