设计模拟4-20mA电流输出
1. 原理
4-20ma电流输出的目的不用多说,今天就简单聊一下4-20ma电流输出是怎么设计出来的,并介绍一种国产集成芯片解决方案。
一般用分离器件搭建的实现原理都是通过单片机控制一个三极管,使其工作在放大区,因为放大区放大并不是线性的,因此需要在串接一个电阻,通过检测电阻电压,单片机来反馈调节三极管的输入,然后从而实现4-20ma电流输出。
今天我们介绍通过GP8102S芯片来实现4-20ma电流输出设计,还有另外一款芯片GP8212S,两者区别是一个是pwm转4-20ma电流输出,另外一个是I2C转4-20ma电流输出,同时精度略有区别,本文主要讲解GP8102S芯片。

它的实现原理通过控制PWM的占空比,控制三极管工作在放大区,在三极管上串联一个采样电阻,通过VFB反馈给芯片内部,从而控制输出,调节三极管。这只是一个简单的设计原理,下面我们看一下具体的设计。
2. 使用GP8102S或GP8212S进行设计
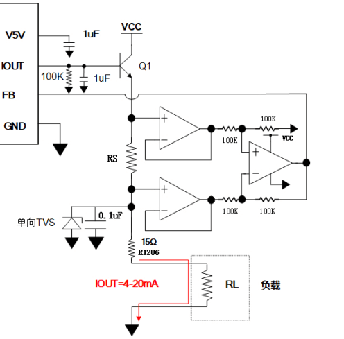
和平时我们使用GPIO输出有两种模式开漏和推完类似,4-20ma电流输出分为共地型和共源型,其主要表现为通信的电由哪一方提供。
2.1 共地型设计

LM321的作用是生成反馈电压,输入到IOUT2,来调节IOUT的输出。对于GP8102S中,Rs一般采用250Ω,GP8212S中,Rs一般采用100Ω。
相对采用1M的电阻,下面这种设计方案能够提高更高的精度。

说明:
- 是0/4-20mA输出(共地型三线制), Q1选择TO252/SOT223等封装的NPN,作为功率管承受4-20mA所产生发热。
- Rs的精度至关重要,建议采用0.1%精度,同时因为其要流过4-20mA电流,因此要根据功率选择合理的封装。
2.2 共源型设计

说明:
- 0/4-20mA输出(共源型三线制),MOS管选择TO252/SOT223等封装的NMOS, 作为功率管承受4-20mA所产生发热 。
- 同样Rs的精度至关重要,建议采用0.1%精度,同时因为其要流过4-20mA电流,因此要根据功率选择合理的封装。
- 对于这种电是由外部提供的端口处,一定要添加一个TVS来保护芯片。
2.3 其它电流需求
有的时候我们可能因为设备特殊0/4-20mA输出满足不了需求,可能需要4-35mA输出,这里提供一种思路。
根据电流输出公式IOUT=5V * DPWM /Rs(DPWM为PWM信号的占空比) 可知,IOUT输出的上线跟电阻Rs有一定的关系,因此通过减小Rs电阻,可以提高IOUT输出范围。但是一定要考虑好三极管的选型,完美配合才能出现最佳效果,当然对于我们平时来讲,不需要把范围设计过大,因为过大的范围会降低输出的精度。
3. 隔离光耦电源连接方案
有的时候我们设计需要隔离,可以采用下面方法,在选择光耦的时候,频率的选择要格外注意。
在隔离应用中光耦电源有两种接法:
- V5V为光耦电源;
- V5V经过NPN管9013后作为电源。 前者电路简单,后者光耦引入误差小 .

下面是一个完整的隔离方案:
- 利用APC芯片GP9303将模拟信号4-20mA转换成PWM。
- PWM信号通过光耦隔离 。 TLP1488为低速光耦,适合应用在PWM频率低于500Hz的场合, TLP1788为高速光耦,适合应用在PWM频率低于25Khz的场合。
- 隔离后的PWM信号送给PAC芯片GP8102S后还原成电流输出。

4. 利用GP8102S实现0-40V 的可编程电压输出
GP8102S除了能实现模拟电流的输出,其实还可以实现模拟电压的输出,如下就是一个PWM 控制的线性稳压方案:
基于 GP8102S+2SD882 ,利用 GP8102S 与外接扩流三极管实现闭环控制,输出电压为 VOUT。VOUT=5V * DPWM * (R1+R2)/R2, DPWM为 PWM 信号的占空比,通过此电路可以实现 0-40V 的可编程电压输出 。
